時間:2020-11-10 14:09:45來源:本站整理作者:xl點擊:
今年的雙十一還是一如既往的熱鬧,而且還誕生了許多有意思的新詞,比如雙十一復讀生,看到雙十一和復讀生聯系在一起是不是很奇怪,那么,雙11復讀生是什么梗?雙十一復讀生的四大恐懼是什么?下面八寶網小編就來說說。
指的是在雙十一第一波發揮失常后,經過1周抄作業式復習,對即將來臨的第二波躍躍欲試,隨時準備金榜題名的社會考生。
原始學渣,忘記合并付款,復讀生不斷復習,成為學霸。

網友評論:
每年的我:11號之前,這些人怎么這么熱鬧啊,哪里都是討論買啥的,我才懶得看呢,況且也沒什么好買的。11號當天:突然焦慮起來,然后:“求求了求求了,告訴我該買啥,什么值得買吧”最后亂買一通。
我現在不僅是復讀生還是付二代哈哈哈。
學渣的我老是偷懶鵝鵝鵝,現在只能走上復讀生的道路,向一名合格的復讀生進發,抄作業ing。
身為學渣的我!復讀的道路上肯定不會寂寞!我們一起加油!
好像今年也加入雙十一復讀生行列了,但是沒花什么錢。
N多年了沒有變過,雙十一必須參加無疑。一個合格的復讀生啊!
以前只有一次機會,也沒想到今年能有兩次的復讀機會,那我絕對是不會放過的。
這才是我真正的戰場啊,這卷子一百分我拿定了!這次的雙十一,看樣子我是要當掐尖兒的人了。

1、時間不夠用
2、手速又慢了
3、想要的忘記加購
4、想買的太多,選擇恐懼癥了
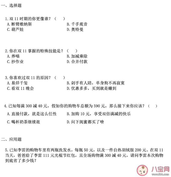
雙十一測試卷
1.雙11時期的你更像誰?( )
A.斷臂維納斯
B.千手觀音
C.葫蘆娃
D.奧特曼
你在雙11掌握的特殊技能是? ( )
A.養喵
B.加減乘除
C.抄作業
D合并付款
3.你喜歡過雙11的原因?( )
A.易烊千璽
B.剁手有人陪,單身狗不再寂寞
C.看雙11晚會
D.優惠多多,買到就是賺到
4.已知每滿300減40元,假如你的購物車總額為590元,那么接下來你應該?( )
A.直接付款,就是這么任性
B.加購10元,享受雙倍滿減的快樂
C.喝杯奶茶繼續逛
D.問下閨蜜都買了啥
二、應用題
已知李雷的購物車里有兩瓶洗發水,每瓶50元,以及一件自熱羽絨服200元。在雙11天,爸爸給了李雷111元光棍節紅包,且全場購物滿300減40元,請問李雷本次購物到底省了多少錢?

以上就是有關全部內容介紹,想了解更多信息請繼續關注。
網友跟帖
Copyright 2015-2020 8bb.com 〖八寶網〗 版權所有 鄂ICP備19016373號-1
聲明: 本站文章均來自互聯網,不代表本站觀點 如有異議 請與本站聯系 本站為非贏利性網站 不接受任何贊助和廣告
網友評論僅供其表達個人看法,并不表明八寶網立場。